| 发文日期: | 2010-12-24 | 发布部门: | cicro |
| 文 号: | 文件名称: | 校科[2010]2号(关于印发《华中科技大学武昌分校重点培育本科专业建设管理办法(试行)》的通知) | |
| 主 题 词: | 校科[2010]2号(关于印发《华中科技大学武昌分校重点培育本科专业建设管理办法(试行)》的通知) | 阅读次数: |
校科[2010]2号(关于印发《华中科技大学武昌分校重点培育本科专业建设管理办法(试行)》的通知)
全校各有关单位:
经2010年12月23日校长办公会讨论通过,现予以印发《华中科技大学武昌分校重点培育本科专业建设管理办法(试行)》。请各有关单位遵照执行。
华中科技大学武昌分校
二〇一〇年十二月二十四日
华中科技大学武昌分校重点培育本科专业建设管理办法(试行)
为做好湖北省独立学院重点培育本科专业点的建设,提高学校人才培养质量和办学水平,打造“高素质应用型”人才,结合学校学科专业建设规划,特制订本办法。
第一章 组织领导
第一条 学校成立学科专业建设办公室,负责重点培育本科专业建设的总体规划、立项、申报,组织制订建设计划及实施年度检查、总结验收工作以及相关管理工作。其中,专业建设规划根据建设内容进行分工管理,涉及到实验室、实习基地建设的,由学科专业建设办公室协同设备处具体管理;涉及到教学研究改革的,由学科专业建设办公室协同教务处落实;涉及到师资建设的,由学科专业建设办公室协同人事处落实。学科专业建设办公室与相关管理单位共同协调,监督计划的执行。
第二条 各院(系)成立重点培育本科专业建设领导小组,其成员一般由学院(系)院长(主任)、副院长(副主任)、教研室主任、专业负责人、专业骨干教师等组成,负责本单位重点培育本科专业建设规划及年度计划的实施,专业建设中的组织与协调,解决专业建设中遇到的问题。
第三条 重点培育本科专业建设的负责人一般由教研室负责人担任。教研室负责人是第一责任人,负责重点培育本科专业的申报、建设方案的制订、建设任务的分解和落实、经费预算、经费支出计划及日常管理等。
第二章 经费管理
第四条 学校对重点培育本科专业给予重点支持,安排专门建设经费(包括软件建设费)。建设费根据建设内容实行归口部门管理,其中,实验室、实习基地建设费归口设备处管理,人才引进及培养费归口人事处管理,教学改革研究经费归口教务处管理,软件建设费归口学科办管理。
第五条 建设费主要以立项的形式由所在院(系)向学校申报,经学校相关职能部门审查后,报学校审批确定。建设费列入学校每年经费预算,分三批下拨:第一批在项目立项后拨付;第二、三批为建设费,按学年度计划拨付。
第六条 软件建设费主要用于维持重点培育本科专业建设的正常运转和管理,包括组织工作、交流、创新改革、年度检查、验收、评审费、劳务费(30%)等,按每个重点培育本科专业10万元划拨,按三年3:3:4分年度拨付。
第三章 管理和验收
第七条 重点培育本科专业的专业负责人在每年的6月20日前填写《华中科技大学武昌分校重点培育本科专业学年度建设情况总结》(附件1)及下学年度工作计划交学科专业建设办公室,学科专业建设办公室组织人员定期实地检查建设进展情况,于6月30日前将检查结果上报学校,检查不合格的,承建单位应立即整改。整改后仍未按立项计划执行或因故无法继续建设的专业,学校将上报湖北省教育厅取消项目立项并停止下拨经费。
第八条 建设任务完成后,重点培育本科专业负责人填写《重点培育本科专业建设预验收申请表》(附件2),由所在院系提出验收申请,学科专业建设办公室收到验收申请后组织专家组验收,再报主管部门评审验收。
第九条 经学校预验收未达到验收标准者,可进行一年时间的整改。一年内由重点培育本科专业负责人申请再预验收1次,仍达不到验收标准者,按未通过验收处理。未通过验收者,所在院(系)不得申报下一次重点培育本科专业建设项目。
第十条 对参与重点建设专业的人员,学校除发给劳务费外,其业绩还作为教师评奖的重要依据,在同等条件下作为优先晋职、晋级的条件。
第四章 附则
第十一条 由于院(系)专业建设领导小组或重点培育本科专业的成员工作性质发生变化而不能继续履行其职责,由所在院(系)提出变更意见后,报学科专业建设办公室备案。
本办法自发布之日起执行,由学科专业建设办公室负责解释。
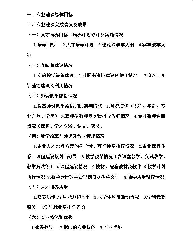
附件1:华中科技大学武昌分校重点培育本科专业 学年度建设情况总结
附件2:华中科技大学武昌分校重点培育本科专业建设专业验收申请表





